当前位置: 首页 >> 公告通知 >> 正文
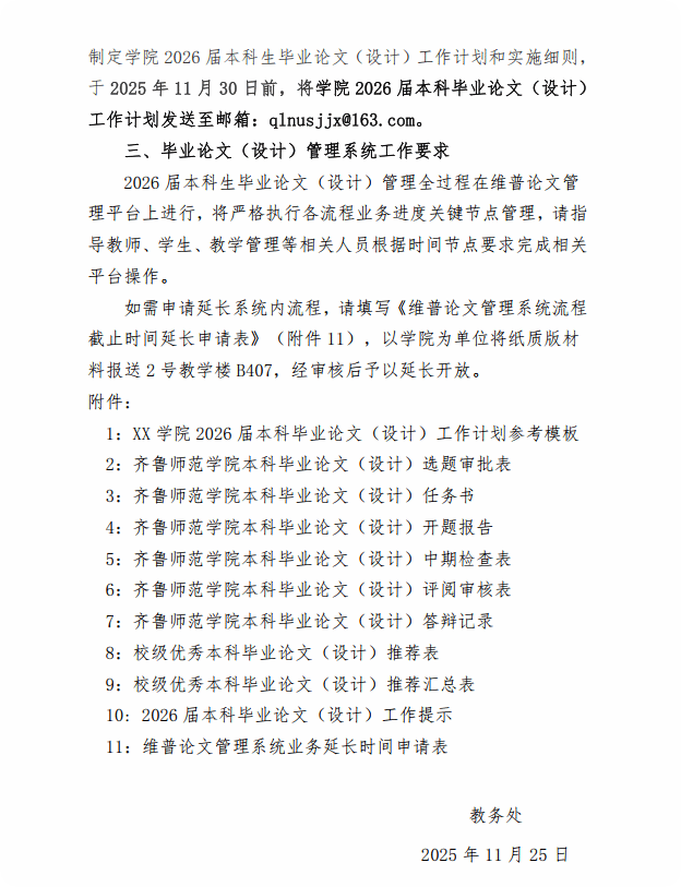
关于2026届本科毕业生毕业论文(设计)工作安排的通知
2025年11月27日 11:04 点击:[]




- 附件【附件2:齐鲁师范学院本科毕业论文(设计)选题审批表.doc】已下载次
- 附件【附件3:齐鲁师范学院本科毕业论文(设计)任务书.docx】已下载次
- 附件【附件1:XX学院2026届本科毕业论文(设计)工作计划参考模板.docx】已下载次
- 附件【附件5:齐鲁师范学院本科毕业论文(设计)中期检查表.docx】已下载次
- 附件【附件4:齐鲁师范学院本科毕业论文(设计)开题报告.docx】已下载次
- 附件【附件6:齐鲁师范学院本科毕业论文(设计)评阅审核表.docx】已下载次
- 附件【附件7:齐鲁师范学院本科毕业论文(设计)答辩记录.docx】已下载次
- 附件【附件8:校级优秀本科毕业论文(设计)推荐表.docx】已下载次
- 附件【附件9:校级优秀本科毕业论文(设计)推荐汇总表.docx】已下载次
- 附件【附件11:维普论文管理系统业务延长时间申请表.docx】已下载次
- 附件【附件10:2026届本科毕业论文(设计)工作提示.docx】已下载次
